Flowchart Membuat Telur Dadar
Algoritma Membuat Telur Dadar. Lihat juga resep Telur Dadar Isi enak lainnya.
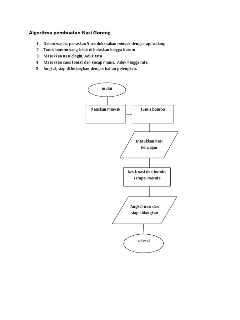
Algoritma Pembuatan Nasi Goreng
Kali ini aku mau berbagi Cara membuat telur dadar Enak banget Bahan-bahan 2 butir telorBawang merahBawang putihCabe merahDaun bawangGaramvideo ini be.

Flowchart membuat telur dadar. Flowchart data petugas gambar ii 7. Tuang minyak di atas wajan 4. Sajikan telur dadar dengan 2-4 sdm.
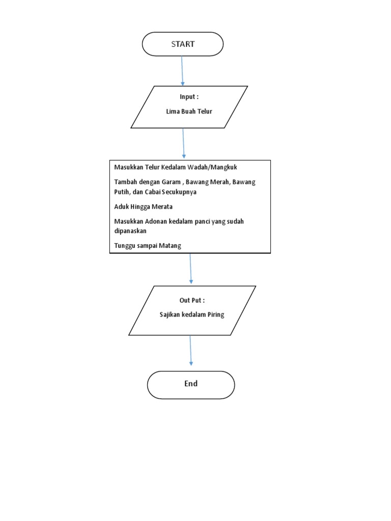
Tuangkan minyak ke dalam wajan 3. Masak telur hingga matang FLOWCHART TELUR DADAR START Nyalakan api kompor Tuangkan minyak ke wajan Pecahkan telur ke dalam mangkok Tambahkan garam Aduk campuran telur dan garam Tuang adonan telur dan garam ke dalam wajan Masak telur hingga matang END Kaidah Umum Pembuatan Flowchart Tidak ada rumus atau patokan yang bersifat mutlak Dapat. Dilansir dari Liputan6 berikut ini kami telah rangkum 3 cara membuat telur dadar yang crispy dan mengembang sebagai referensi masakanmu.
Pecahkan telur di magkok tambahi garam daun bawang. Telur mentah output. Academia edu is a platform for academics to share research papers.
Pemrograman membuat telur dadar kepada orang lain akan lebihmudah karena orang tersebut sudah mengetahui apa itu telur dadar. Campurkan telur dengan 2 sdm. Bahan cara membuat telur dadar.
Cara membuat telur dadar Padang. Detail Flowchart Membuat Telur Mata Sapi PDF. Bumbu cara membuat telur dadar Padang.
Sebelum membuat algoritmanya kita perlu mendefinisikan masukan input dan luaran output terlebih dahulu dimana input berupa telur mentah dan output berupa telur dadar yang sudah matang. Cobalah membuat telur dadar bercita rasa Meksiko dengan saus salsa. Algoritma membuat telur dadar sangat mudah seperti halnya kita menggoreng telur biasa hanya berbeda pada penggunaan kata.
Letakkan wajan di atas kompor 6. Bila seorang analis dan programmer akan membuat flowchart ada beberapa petunjuk yang harus diperhatikan seperti. Makanan lauk pauk ini bila dikonsumsi dapat meringankan gejala sakit kepala akibat demam influensa.
Jenis flowchart yang pertama ini adalah flowchart sistem. Letakkan wajan di atas kompor 3. Flowchart Adalah Tujuan Jenis Simbol Fungsi Contoh Cara Membuat.
Telur dadar yang sudah matang Langkah-langkah membuat telur dadar sebagai berikut. Bagan alir flowchart dipakai terutama untuk. Hai semuanya sekarang Dapur Bu Haji akan berbagi tutorial memasak telur dadar yang sempurna.
Contoh flowchart menggoreng telur dadar. Pada bagian studi kasus ini saya akan menggambarkan flowchart untuk permasalahan yang umum dalam kehidupan sehari. Oleh karena itu sebagai sarana untuk melatih kemampuan tersebut terdapat sebuah tool alat yang.
Contoh Flowchart Menggoreng telur dadar. Susunan algoritmanya sebagai berikut. Download Flowchart Membuat Telur Mata Sapi PDF 700 MB - SamPDF Unduh Flowchart Membuat Telur Mata Sapi PDF secara gratis di SamPDF.
Algoritma Membuat Telur Dadar by muhammad_musyafa__1. Untuk anak-anak lebih menyukai telur dadar kecap. - 7 buah cabe merah - 3 butir bawang merah - 2 siung bawang putih.
Flowchart digambarkan dari halaman atas ke bawah dan dari kiri kekanan. Pada dasarnya untuk bisa menyusun solusi diperlukan kemampuan problem-solving yang baik. Nyalakan api kompor 2.
Flowchart atau Bagan alir ialah bagan chart yang mengatakan alir flow di dalam acara atau mekanisme sistem secara logika. Much more than documents. Sebelum saya menjelaskan bagaimana cara membuatnya alangkah baiknya kita mengetahui apasih algoritma itu tentu kita penasarankan langsung saja ya yuk simak penjelasan dibawah ini.
- 3 butir telur - 1 sdm kelapa parut sangrai - 2 sdm tepung beras - 1 lembar daun kunyit muda - 1 batang daun bawang iris halus - 14 sdt lada bubuk - 12 sdt garam. 14575 resep telur dadar ala rumahan yang mudah dan enak dari komunitas memasak terbesar dunia. Discover everything Scribd has to offer including books and audiobooks from major publishers.
Akhir kata semoga laporan tugas akhir ini dapat bermanfaat bagi mahasiswa politeknik negeri bali khususnya dan pembaca pada umumnya. Jika telur yang sudah matang Anda lipat cobalah menghias permukaannya dengan 2 sdm. Varian telur dadar lainnya adalah martabak kerak telor dadar roti telur gulung dadar tahu atau kentang dadar.
Sebagai contoh pada saat diminta untuk membuat telur dadar. Sambil menunggu minyak panas siapkan telur mangkok garam potongan daun bawang dan cabai 5. Masukkan minyak goreng dalam wajan 5.
Cara membuat telur dadar memang sebetulnya mudah untuk dilakukan kamu bisa berkreasi sendiri dengan masakanmu dan tentukan apa saja toping yang kamu sukai. Flowchart Dalam membuat algoritma diperlukan suatu mekanisme atau alat bantu untuk menuangkan hasil pemikiran mengenai langkah-langkah penyelesaian masalah yang sistematis dan terurut. Beli telur auam 3.
Padalangkah yang ke-3 diminta untuk memecahkan telur bagaimana cara orangtersebut memecahkan telur tentunya sudah diketahui dan kita tidak perlumenjelaskan terlalu detil.
Http Flowchartkehidupan Blogspot Com 2014 09 V Behaviorurldefaultvmlo Html

Buatlah Langkah Langkah Algoritma Dan Flowchart Dalam Membuat Makanan Tolong Bantu Saya Brainly Co Id

88 Gambar Flowchart Menghitung Volume Kubus Paling Keren Gambar Pixabay

Dasar Algoritma Dan Pemrograman Ppt Download

Pengertian Flowchart Dan Pseudocode Dalam Notasi Algoritma Levatra

Algoritma Dan Pemrograman Ppt Download

Belajar Komputer Algoritma Flowchat Dan Pseudocode Membuat Nasi Goreng

Post a Comment for "Flowchart Membuat Telur Dadar"